メインコンテンツにスキップ
Japan

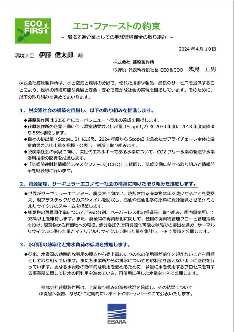
エコ・ファーストの約束

荏原製作所は、環境省による企業の環境活動を推進する「エコ・ファースト制度」において、2024年4月に「エコ・ファースト企業」に認定されました。

当社は、水と空気と環境の分野で、優れた技術や製品、最良のサービスを100年以上にわたり社会に提供してまいりました。現在も、世界の持続可能な発展と安全・安心で豊かな社会の実現を目指し、長期ビジョン「E-Vision2030」では重要課題の一つに「環境マネジメントの徹底」を掲げています。
今回、荏原グループ環境方針に掲げている脱炭素社会の構築と資源循環・サーキュラーエコノミー社会の構築、そして自然共生社会の構築に関連する水利用の効率化と排水負荷の低減に関する取り組みを「エコ・ファーストの約束」として宣言しました。

【エコ・ファースト制度】
2008年に創設され、企業が環境大臣に対し自らの環境保全に関する取り組みを約束し、その取り組みを「先進的・独自的でかつ業界をリードする事業活動」を行っている企業であることを環境大臣が認定する制度です。

環境大臣認定
エコ・ファースト企業

荏原製作所の「エコ・ファーストの約束」

サステナビリティに関するお問い合わせはこちらから